|
terça-feira, 31 de janeiro de 2023
🎉New Arrival!CNC S1 Brushless pen makes your tattoo career great🎉
Watch Chann Pardesee Full Movie Online Streaming
Chann Pardesee Full Movie

Chann Pardesee Movies, tell story about
Samson is a young whale that doesn't have friends. He spends his time listening to his mother's stories about the legendary whale Moby Dick. Samson becomes fascinated about it and decides to go on a journey to find Moby Dick.
Watch Chann Pardesee Full Movie For Free, Please Click button bellow!
Similar with Chann Pardesee Movies
Morning Patrol

A man visits Alcatraz prison after having dreams about all the people who died there. When he gets there, his brother is possessed by an evil cannibal demon. The ghost of a female heavy ... See full summary »
Karate

When three close friends escape from Hong Kong to war-time Saigon to start a criminal's life, they all go through a harrowing experience which totally shatters their lives and their friendship forever.
Emmanuelle in Soho

In 1793, as the Terror begins in France, Georges Danton, a champion-of-the-people, returns to clash against Maximilien Robespierre and his extremist party.
Messo comunale praticamente spione

God casts Adam and Eve out of the Garden of Eden because Eve decided to eat a forbidden apple that a talking snake told her to eat. The disgraced couple find themselves battling a coterie of various creatures.
Nowhere to Hide

A son longs to escape from his stifling home, where his genteel mother worries about the future prospects of his lame, shy sister.
Diary for My Children

Russell Proco has been expelled from several schools for lewd, crude and nude conduct. Busterburger University is his last chance for an education and pleasing his disappointed parents.
Watch Dora e ngroht Full Movie Online Streaming
Dora e ngroht Full Movie

Dora e ngroht Movies, tell story about
Roger Blackwell has been a media advisor to countless politicians: probably one too many. He is set on using his experience to make a film about manipulation of the media by unscrupulous politicos.
Watch Dora e ngroht Full Movie For Free, Please Click button bellow!
Similar with Dora e ngroht Movies
Run Chrissie Run!

Political and religious prejudices are destroying the relationship between two teenagers in wartime Spain.
Divorce

Stoney Cooper, a former Los Angeles police officer, is at a low point in his life. Kicked off the force because of his anti-authority attitude, he now ekes out a living as a freelancer in ... See full summary »
Khoj

Agent tries to track down terrorists who are intercepting government nuclear weapons.
Mahaan

Based on the biography of Olive Fredrickson, It tells of her life as a girl, then a trapper's wife and later a widow with three small children surviving under rugged pioneer conditions in ... See full summary »
Captain Barbell

A maniac breaks into the apartment of two sisters and abuses them sexually and physically until they turn the tables.
L'africain

Two siblings attempt to avenge the death of their parents. But the sister believes in the law while the brother believes in administering justice himself.
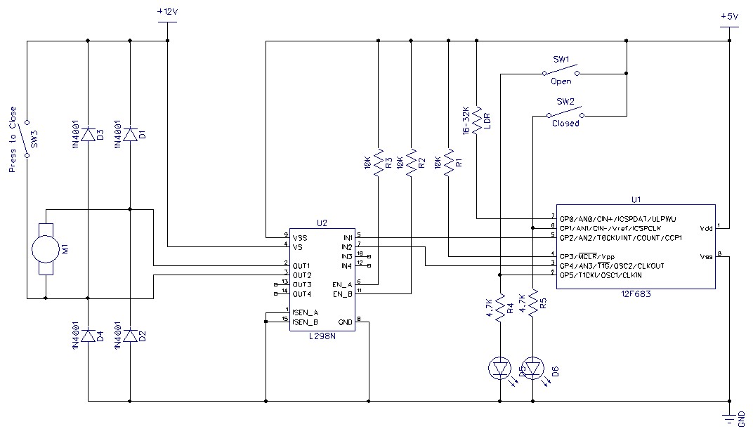
[38+] Automatic Chicken Coop Door Wiring Diagram, Automatic Chicken Coop Door Wiring Help | Bunnings Workshop Community
Automatic Chicken Coop Door Wiring Diagram Re: Automatic Chicken Coop Door Wiring H...
Chicken door coop automatic guard. Rural365 automatic chicken coop door. Automatic chicken coop door wiring
automatic chicken coop door wiring diagram
Download PDF








